英国365(集团)公司官方网站
网站首页
关于我们
英国365集团公司简介
公司领导
机构设置
专业设置
宣传辐射
团队队伍
团队概况
教授委员会
学术带头人
教师风采
党团建设
一流党建
团建动态
工会统战
旗下产业
专业介绍
教学动态
教学沙龙
学科科研
学科团队
学术交流
数统论坛
学科竞赛
研究生教育
专业介绍
导师队伍
招生招聘
招生信息
招聘信息
下载中心
当前位置:
网站首页
>
公司新闻
>
正文
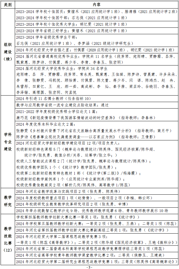
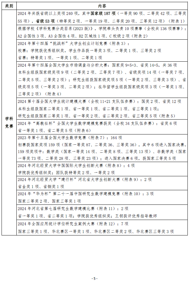
盘点2024!奋斗不息!
【来源:英国365集团公司 | 发布日期:2024-12-31 】
关闭
打印
附件
盘点2024-mhx20241231.pdf
已下载
次